- Re-designed a Project, Mobile App to support the online Mobile Banking .
- Created and presented the concepts.
- Researched on the users experience and reviews about mobile banking .
- Navigated through the card sorting.
- Developed the Personas and the wire-frames.
- Lo-fidelity to Hi-fidelity- Prototypes, Clickable Prototype Using In-vision.
- Conducted, analysed and synthesised the results of Usability Test by heuristic evolution.
Tools :Marvel, In-vision, Sketch App, Adobe illustrator, Photoshop, Microsoft Office, 2d modelling Auto cad, 3d Modelling.
Soft Skills : User Research, Wire-Frames, Rapid Prototype, Usability Test, Sketching, Optimal card sorting, Design Architect, 3D Modelling, Presentation skills.
Presentation For Re-designing of Mobile Banking App
Process of UX design
Research
Areas of Inquiry:
- Ask People about specific experience the best time,worst time,the most recent time and encourage them to share as many details as they are willing to share.
- Ask open-ended questions that uncover true stories.
- Ask people to summarize there thoughts and focus on the most important points.
- Ask follow up question: Why did you feel that way
Storyboard-Line
SOLUTIONS :
- Feature A: Accuracy in Users best-in-class fraud prevention and detection capabilities.
- Feature B:Saving frequent Reminders.
- Feature C: User Friendly app.
- Feature D:Adding Widgets to the homepage to frequently asked basic information about the banking .
- Feature E:Comparative Deal Analysis Widgets.
- Feature F:Website/App Focused on more on the go Behaviours.

Information Architecture
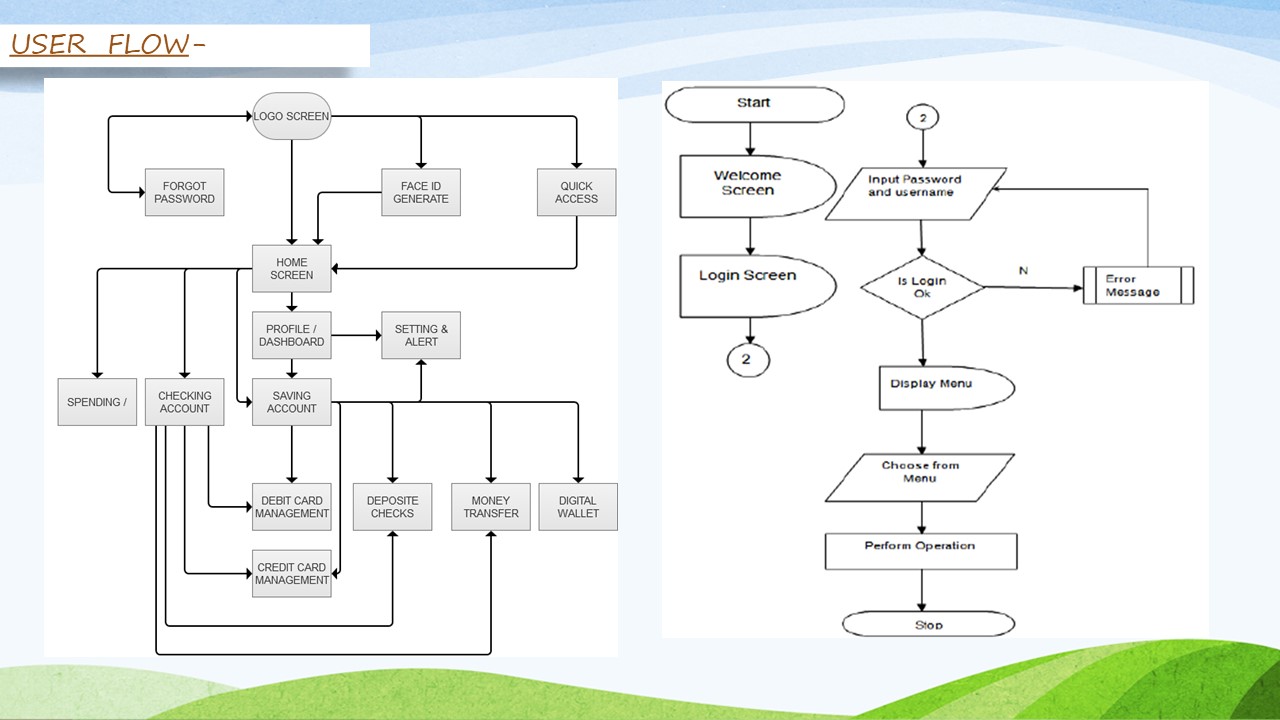
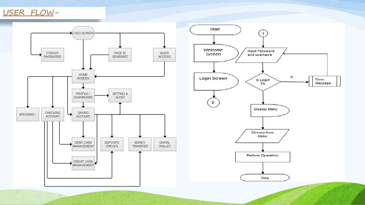
User Flow


Screen Flow
Wire-frames






































